Unity巡逻兵游戏-与怪兽战斗!
前言
这是中山大学数据科学与计算机学院2019年3D游戏编程与设计的第七次作业
所有项目与代码已上传至github当中,欢迎大家访问。
github个人主页: https://starashzero.github.io
3D游戏编程与设计主页: https://starashzero.github.io/3DGameDesign
本次作业项目地址: https://github.com/StarashZero/3DGameDesign/tree/master/hw7
游戏简介
操作迷路少女与迷宫的怪兽进行战斗,击败所有BOSS!
项目要求
参考潘老师博客
在此基础上我做了一些修改,将游戏方式从躲避改为战斗,从碰撞即游戏结束改为碰撞掉血等等,具体变动见玩法以及具体实现。
游戏玩法
- 使用WASD或者上下左右进行移动,行走1.5s后触发加速
- 按下J进行攻击,有2s冷却时间
- 按下K或空格跳跃规避怪兽攻击,有2s冷却时间
- 玩家拥有10滴血,扣完则游戏结束
- 攻击怪兽+1分,击杀怪兽+2分
- 击败地图上所有怪兽则玩家获胜
游戏演示
项目结构
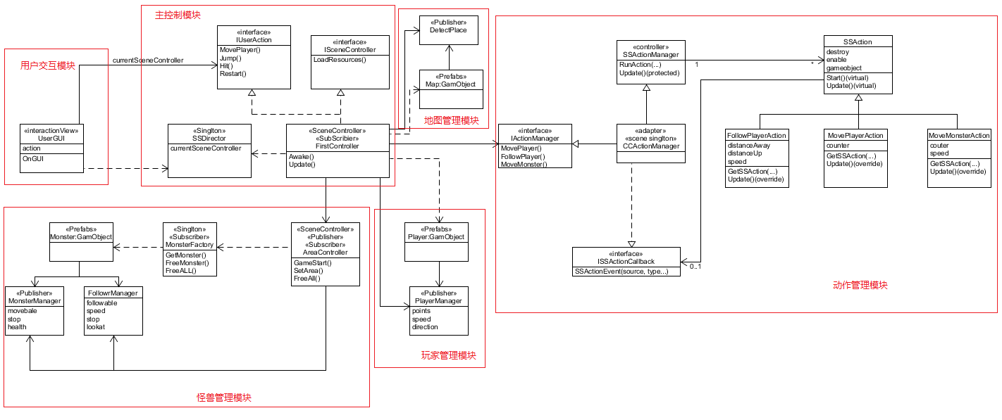
UML图:

- 程序代码大致分为6个模块: 用户交互、主控制、玩家管理、怪兽管理、地图、动作管理。
- 其中主控制模块与剩余5个模块连接,除了特殊情况(可以通过修改玩家与怪兽的数据来影响动作的运作形式)其他4个模块互不影响。
- 除了主控制模块以外不进行跨模块订阅与发布,例如: AreaController需要给monster加动作需要发布给FirstController,再由FirstController进行动作添加,而不是直接发布给CCActionManager。这样做的目的有两个:
- 一是使得程序解耦度更低、结构更清晰,整个UML其实可以视作是一颗树,主控制模块是树根,其他模块是树叶;
- 二是方便FirstController做一些中间处理(有时一个事件需要多模块进行协助)。
预制体
- 地图全貌:

- 怪兽预制:
怪兽资源来自Asset Store

为怪兽的右手添加一个Trigger,当怪兽执行攻击动画时这个Trigger会随着运动,用于进行攻击判定。

为怪兽设置Layer,用处稍后会说

设置怪兽的动画状态机
- speed<0.2时播放idle,0.2<speed<0.7时播放Walk Forward in Place,速度>0.7时播放Run Forward In Place
- 触发Attack 01时播放Attack 01
- 触发Take Damage时播放Take Damage
- 触发Die时播放Die
- ToIdle用于将状态归位
- 玩家预制:
玩家资源来自AssetStore

为玩家腿部增加一个Trigger,当玩家执行攻击动画时Trigger会随之运动,用于进行攻击判定

为玩家设置动画状态机
- speed<0.2时播放idle,0.2<speed<0.7时播放Walk,速度>0.7时播放running
- jumpTrigger、KOTrigger、damageTrigger、hitTrigger、winTrigger分别触发jump、KO_big、damage、hit01、winpose状态
- running用于暂停状态机
- toIdle用于状态机归位
- 地图预制:
地图皮肤来自Asset Store

使用Cube搭建地图
注意为地图设置空气墙,并设置空气墙的Layer,用于限制怪兽活动区域

设置碰撞属性,使得空气墙只对怪兽有效

这样怪兽就不能跨区域了
具体实现
-
用户交互:
- UserGUI
UserGUI用于接收玩家交互信息并显示一些画面
UserGUI会将玩家当前血量、分数以及攻击的敌方血量显示在屏幕上
当玩家触发相应操作时,UserGUI会将信息传给控制器public class UserGUI : MonoBehaviour { IUserAction userAction; //控制器接口 int points; //分数 int playerHealth; //玩家血量 int monsterHealth; //怪兽血量 public bool gameOver; //是否游戏结束 public bool victory; //是否胜利 //增加分数 public void AddPoints(int points) { this.points += points; } //设置分数 public void SetPoints(int points) { this.points = points; } //设置玩家血量 public void SetPlayerHealth(int health) { playerHealth = health; } //设置怪兽血量 public void SetMonsterHealth(int health) { monsterHealth = health; } void Start() { gameOver = false; points = 0; userAction = SSDirector.GetInstance().CurrentScenceController as IUserAction; } void OnGUI() { //小字体初始化 GUIStyle style = new GUIStyle(); style.normal.textColor = Color.white; style.fontSize = 30; //大字体初始化 GUIStyle bigStyle = new GUIStyle(); bigStyle.normal.textColor = Color.white; bigStyle.fontSize = 50; GUI.Label(new Rect(20, 0, 200, 50), "Health: " + playerHealth, style); GUI.Label(new Rect(Screen.width-230, 0, 200, 50), "Enemy Health: " + monsterHealth, style); GUI.Label(new Rect(20, 60, 100, 50), "Points: " + points, style); //显示游戏结束画面 if (gameOver) { GUI.Label(new Rect(Screen.width/2-100, Screen.height/2 - 100, 200, 50), "You Die !", bigStyle); if (GUI.Button(new Rect(Screen.width / 2 - 100, Screen.height / 2, 200, 50), "Restart")) { userAction.Restart(); } } //显示胜利画面 if (victory) { GUI.Label(new Rect(Screen.width / 2 - 100, Screen.height / 2 - 100, 200, 50), "You Win !", bigStyle); if (GUI.Button(new Rect(Screen.width / 2 - 100, Screen.height / 2, 200, 50), "Restart")) { userAction.Restart(); } } //获得玩家移动操作 float speed = Input.GetAxis("Vertical"); float direction = Input.GetAxis("Horizontal"); userAction.MovePlayer(speed, direction); //获得玩家跳跃操作 if (Input.GetButtonDown("Jump")|| Input.GetKeyDown(KeyCode.K)) userAction.Jump(); //获得玩家攻击操作 if (Input.GetKeyDown(KeyCode.J)) userAction.Hit(); } }
- UserGUI
-
玩家管理
- PlayerManager
PlayerManager管理玩家的信息以及动画操作,提供订阅接口
当玩家受伤时将事件发布出去,又订阅者进行处理
当接收到Monster的攻击判定时判定是否符合受伤条件
提供一些冷却机制,提高游戏可玩性public class PlayerManager : MonoBehaviour { public delegate void DealDamage(GameObject player); public static event DealDamage dealDamage; //受伤事件发布 public float speed; //当前速度 public float direction; //当前方向位移 public bool moveable; //是否可移动 public int health; //当前血量 float jumpCounter; //跳跃冷却计数器 float hitCounter; //攻击冷却计数器 float damageCounter; //受伤保护计数器 Animator animator; private void Start() { animator = gameObject.GetComponent<Animator>(); speed = 0; direction = 0; jumpCounter = hitCounter = damageCounter = 0; } //设置速度(动画) public void SetSpeed(float speed) { animator.SetFloat("speed",speed); } //跳跃 public void Jump() { if (jumpCounter > 2) { animator.ResetTrigger("jumpTrigger"); animator.SetTrigger("jumpTrigger"); jumpCounter = 0; } } //攻击 public void Hit() { if (hitCounter > 2 && !IsName("jump")) { animator.SetTrigger("hitTrigger"); hitCounter = 0; } } //受伤 public void Damage() { animator.SetTrigger("damageTrigger"); } //死亡 public void Die() { animator.SetBool("running", false); animator.SetTrigger("KOTrigger"); } //胜利 public void Win() { animator.SetBool("running", false); animator.SetTrigger("winTrigger"); } //归位 public void ToIdle() { animator.SetTrigger("toIdle"); } //判断动画状态 public bool IsName(string name) { return animator.GetCurrentAnimatorStateInfo(0).IsName(name); } //复活 public void Revive() { ToIdle(); animator.SetBool("running", true); } //受伤判定 private void OnTriggerEnter(Collider other) { //如果接受到怪兽的攻击Trigger判定则进行处理 if (other.gameObject.name == "MonsterHitRange" && !IsName("jump") && damageCounter > 1) { MonsterManager parentManager = other.gameObject.GetComponentInParent<MonsterManager>(); //只有怪兽攻击时Trigger有效,避免误判 if (!parentManager.IsName("Attack 01")) return; Damage(); damageCounter = 0; health--; if (health <= 0) { Die(); } //发布受伤事件 dealDamage(gameObject); } } private void Update() { //及时进行归位消除,避免出现toIdle长时间存在的情况 if (!IsName("KO_big") && !IsName("winpose")) animator.ResetTrigger("toIdle"); hitCounter = (hitCounter + Time.deltaTime) > 5 ? 5 : hitCounter + Time.deltaTime; damageCounter = (damageCounter + Time.deltaTime) > 5 ? 5 : damageCounter + Time.deltaTime; jumpCounter = (jumpCounter + Time.deltaTime) > 5 ? 5 : jumpCounter + Time.deltaTime; } }
- PlayerManager
-
怪兽管理
- MonsterManager
MonsterManager管理怪兽信息与动画操作,提供订阅操作
当Monster与玩家碰撞时触发攻击事件
当接收到玩家攻击判定时,判断是否符合条件
受伤后发布受伤事件,交由外部处理
当Monster血量为0且死亡动画结束后发布释放事件public class MonsterManager : MonoBehaviour { public delegate void FreeMe(GameObject follower); public static event FreeMe freeAction; //释放事件发布 public delegate void DealDamage(GameObject player); public static event DealDamage dealDamage; //受伤事件发布 public bool moveable; //释放可移动 public bool stop; //释放暂停移动 public bool change; //需要改变方向 public int health; //当前血量 Animator animator; FollowManager followManager; float damageCounter; //受伤保护计数器 float hitCounter; //攻击冷却 float collisionCounter; private void Start() { moveable = false; animator = gameObject.GetComponent<Animator>(); followManager = gameObject.GetComponent<FollowManager>(); collisionCounter = damageCounter = 0; stop = false; } //设置速度(动画) public void SetSpeed(float speed) { if (animator == null) return; animator.SetFloat("speed", speed); } //跳跃 public void Jump() { if (animator == null) return; animator.SetTrigger("jumpTrigger"); } //攻击 public void Hit() { if (animator == null) return; animator.SetTrigger("Attack 01"); } //受伤 public void Damage() { if (animator == null) return; animator.SetTrigger("Take Damage"); } //死亡 public void Die() { if (animator == null) return; animator.SetTrigger("Die"); } //归位 public void ToIdle() { if (animator == null) return; animator.SetTrigger("ToIdle"); } //判断动画状态 public bool IsName(string name) { if (animator == null) return false; return animator.GetCurrentAnimatorStateInfo(0).IsName(name); } //玩家攻击判定 private void OnTriggerEnter(Collider other) { if (other.gameObject.name == "PlayerHitRange" && damageCounter > 2) { PlayerManager parentManger = other.gameObject.GetComponentInParent<PlayerManager>(); //判断玩家是否正在攻击,避免误判 if (!parentManger.IsName("hit01")) return; Damage(); followManager.stop = true; damageCounter = 0; health--; //发布受伤事件 dealDamage(gameObject); if (health == 0) { Die(); } } } private void OnTriggerStay(Collider other) { if (other.gameObject.name == "PlayerHitRange" && damageCounter > 2) { PlayerManager parentManger = other.gameObject.GetComponentInParent<PlayerManager>(); if (!parentManger.IsName("hit01")) return; Damage(); followManager.stop = true; damageCounter = 0; health--; dealDamage(gameObject); if (health == 0) { Die(); } } } //碰撞事件,与玩家碰撞时触发攻击操作,撞墙时改变方向 private void OnCollisionStay(Collision collision) { if (collision.gameObject.tag == "ForbidMonster" && collisionCounter > 0.2) { change = true; collisionCounter = 0; } if (collision.gameObject.tag == "Player" && hitCounter > 4) { Hit(); followManager.stop = true; hitCounter = 0; } } private void OnCollisionEnter(Collision collision) { if (collision.gameObject.tag == "ForbidMonster" && collisionCounter > 0.2) { change = true; collisionCounter = 0; } if (collision.gameObject.tag == "Player" && hitCounter > 4) { Hit(); followManager.stop = true; hitCounter = 0; } } private void Update() { if (animator.GetCurrentAnimatorStateInfo(0).IsName("Die") && animator.GetCurrentAnimatorStateInfo(0).normalizedTime > 1.0f) { ToIdle(); //释放操作发布 freeAction(gameObject); } damageCounter = (damageCounter + Time.deltaTime) > 5 ? 5 : damageCounter + Time.deltaTime; hitCounter = (hitCounter + Time.deltaTime) > 5 ? 5 : hitCounter + Time.deltaTime; collisionCounter = (collisionCounter + Time.deltaTime) > 5 ? 5 : collisionCounter + Time.deltaTime; if (followManager.stop && !IsName("Attack 01")) followManager.stop = false; } } - FollowManager
FollowManager实质上并不是Monster专属,而是FollowPlayerAction专属,主要是携带跟随信息,除了Monster以外主摄像头也会附带该部件以跟随玩家,为了方便(因为摄像头不在解释范围内)起见将其归为Monsterpublic class FollowManager : MonoBehaviour { public bool followable; //是否可跟随 public bool stop; //是否暂停 public bool lookat; //是否朝向玩家 public float speed; //跟随速度 void Start() { followable = true; lookat = true; stop = false; } } - MonsterFactory
MonsterFactory是怪兽工厂,提供怪兽的生成和释放操作
MonsterFactory订阅MonsterManager的释放事件,当Monster需要释放时由它处理public class MonsterFactory : MonoBehaviour { public GameObject monster_Prefab; List<MonsterManager> used; List<MonsterManager> free; Vector3[] areaPositions; void Start() { used = new List<MonsterManager>(); free = new List<MonsterManager>(); monster_Prefab = GameObject.Instantiate<GameObject>(Resources.Load<GameObject>("Prefabs/Boximon Fiery"), Vector3.zero, Quaternion.identity); monster_Prefab.SetActive(false); areaPositions = new Vector3[] { new Vector3(6,-1.5f,-3), new Vector3(-3, -1.5f, -3), new Vector3(6, -1.5f, -12), new Vector3(-7.5f, -1.5f, -12), new Vector3(-12, -1.5f, 6)}; } //订阅MonsterManager释放事件 private void OnEnable() { MonsterManager.freeAction += FreeMonster; } //取消订阅 private void OnDisable() { MonsterManager.freeAction -= FreeMonster; } //生成Monster public GameObject GetMonster(int area) { GameObject monster; if (free.Count > 0) { monster = free[0].gameObject; free.Remove(free[0]); } else { monster = GameObject.Instantiate<GameObject>(monster_Prefab, Vector3.zero, Quaternion.identity); monster.AddComponent<FollowManager>(); monster.AddComponent<MonsterManager>(); } monster.SetActive(true); monster.transform.position = areaPositions[area]; if (area < 3) { monster.transform.localScale = new Vector3(1, 1, 1); monster.GetComponent<FollowManager>().speed = 0.8f; monster.GetComponent<MonsterManager>().health = 2; }else if (area == 3) { monster.transform.localScale = new Vector3(2, 2, 2); monster.GetComponent<FollowManager>().speed = 1; monster.GetComponent<MonsterManager>().health = 3; } else { monster.transform.localScale = new Vector3(3, 3, 3); monster.GetComponent<FollowManager>().speed = 1.2f; monster.GetComponent<MonsterManager>().health = 5; } used.Add(monster.GetComponent<MonsterManager>()); return monster; } //释放Monster public void FreeMonster(GameObject monster) { foreach (MonsterManager monsterManger in used) { if (monsterManger.gameObject.GetInstanceID() == monster.GetInstanceID()) { monster.GetComponent<FollowManager>().followable = false; monster.GetComponent<MonsterManager>().moveable = false; monster.SetActive(false); free.Add(monsterManger); used.Remove(monsterManger); break; } } } //释放所有Monster public void FreeAll() { while(used.Count!=0) { used[0].gameObject.GetComponent<FollowManager>().followable = false; used[0].moveable = false; used[0].gameObject.SetActive(false); free.Add(used[0]); used.Remove(used[0]); } } } - AreaController
AreaController负责控制各区域Monster的行为,提供一些订阅操作
当玩家进入某个区域时,唤醒该区域的怪兽并发布追击
当玩家不在区域内时,发布巡逻事件
当所有区域怪兽均被击败时,发布胜利事件public class AreaController : MonoBehaviour { public delegate void FollowAction(GameObject follower, float distanceAway, float distanceUp, float speed); public delegate void MonsterMoveAction(GameObject monster, float speed); public delegate void Victory(); public static event FollowAction followAction; //跟随事件发布 public static event MonsterMoveAction monsterMoveAction; //巡逻事件发布 public static event Victory victory; //胜利事件发布 MonsterFactory monsterFactory; GameObject[] monsters; int playerArea; void Start() { monsterFactory = Singleton<MonsterFactory>.Instance; playerArea = -1; monsters = new GameObject[5]; GameStart(); } //游戏开始,初始化Monster public void GameStart() { for (int temp = 0; temp < 5; temp++) { monsters[temp] = monsterFactory.GetMonster(temp); } } //设置玩家区域 public void SetArea(int area) { playerArea = area; } //释放所有Monster public void FreeAll() { monsterFactory.FreeAll(); } void Update() { int cnt = 0; for (int temp = 0; temp < 5; temp++) { if (!monsters[temp].activeSelf) continue; //当玩家进入区域时,唤醒该区域的Monster,使其追击玩家,否则巡逻 if (temp == playerArea && monsters[temp].GetComponent<FollowManager>().followable == false) { monsters[temp].GetComponent<MonsterManager>().moveable = false; monsters[temp].GetComponent<MonsterManager>().SetSpeed(monsters[temp].GetComponent<FollowManager>().speed); followAction(monsters[temp], 0, 0, monsters[temp].GetComponent<FollowManager>().speed); } else if (temp != playerArea) { monsters[temp].GetComponent<FollowManager>().followable = false; monsters[temp].GetComponent<MonsterManager>().SetSpeed(0.5f); monsterMoveAction(monsters[temp], 0.5f); } cnt++; } //如果所有怪兽都不再存在,发布胜利事件 if (cnt == 0) victory(); } }
- MonsterManager
-
地图管理
- DetectPlace
探测玩家移动区域,当玩家移动到该区域时发布区域事件public class DetectPlace : MonoBehaviour { public delegate void SetArea(float x, float y); public static event SetArea setArea; //区域事件发布 private void OnTriggerStay(Collider other) { if (other.gameObject.tag == "Player") { setArea(transform.position.x, transform.position.z); } } }
- DetectPlace
-
动作管理
- SSAction
动作基类,与之前项目功能一致public class SSAction : ScriptableObject { public bool enable = true; public bool destroy = false; public GameObject gameObject { get; set; } public Transform transform { get; set; } public ISSActionCallback callback { get; set; } protected SSAction() { } // Start is called before the first frame update public virtual void Start() { throw new System.NotImplementedException(); } // Update is called once per frame public virtual void Update() { throw new System.NotImplementedException(); } } - SSActionManager
动作管理者基类,与之前功能一致public class SSActionManager : MonoBehaviour { //动作集,以字典形式存在 private Dictionary<int, SSAction> actions = new Dictionary<int, SSAction>(); //等待被加入的动作队列(动作即将开始) private List<SSAction> waitingAdd = new List<SSAction>(); //等待被删除的动作队列(动作已完成) private List<int> waitingDelete = new List<int>(); protected void Update() { //将waitingAdd中的动作保存 foreach (SSAction ac in waitingAdd) actions[ac.GetInstanceID()] = ac; waitingAdd.Clear(); //运行被保存的事件 foreach (KeyValuePair<int, SSAction> kv in actions) { SSAction ac = kv.Value; if (ac.destroy) { waitingDelete.Add(ac.GetInstanceID()); } else if (ac.enable) { ac.Update(); } } //销毁waitingDelete中的动作 foreach (int key in waitingDelete) { SSAction ac = actions[key]; actions.Remove(key); Destroy(ac); } waitingDelete.Clear(); } //准备运行一个动作,将动作初始化,并加入到waitingAdd public void RunAction(GameObject gameObject, SSAction action, ISSActionCallback manager) { action.gameObject = gameObject; action.transform = gameObject.transform; action.callback = manager; waitingAdd.Add(action); action.Start(); } // Start is called before the first frame update protected void Start() { } } - ISSActionCallback
回调事件接口,与之前功能一致public interface ISSActionCallback { //回调函数 void SSActionEvent(SSAction source, SSActionEventType events = SSActionEventType.Competed, int intParam = 0, string strParam = null, Object objectParam = null); } - IActionManager
控制管理者对外接口,适用于Adapter模式,与之前功能一致public interface IActionManager { void MovePlayer(GameObject player, float speed, float direction); void FollowPlayer(GameObject follower, float distanceAway, float distanceUp, float speed); void MoveMonster(GameObject monster, float speed); } - FollowPlayerManager
跟随玩家事件,用于实现摄像头跟随和怪兽追击
跟随逻辑借鉴了网上的一部分代码public class FollowPlayerAction : SSAction { float distanceAway; //与玩家的水平距离 float distanceUp; //与玩家的垂直距离 float speed; //跟随速度 Vector3 targetPosition; Transform player; //生产函数(工厂模式) public static FollowPlayerAction GetSSAction(float distanceAway, float distanceUp, float speed) { FollowPlayerAction action = ScriptableObject.CreateInstance<FollowPlayerAction>(); action.distanceAway = distanceAway; action.distanceUp = distanceUp; action.speed = speed; return action; } public override void Start() { player = GameObject.FindWithTag("Player").transform; } public override void Update() { if (gameObject.GetComponent<FollowManager>().followable) { if (gameObject.GetComponent<FollowManager>().stop) return; targetPosition = player.position + Vector3.up * distanceUp + (gameObject.GetComponent<FollowManager>().lookat?-player.forward * distanceAway: player.forward * distanceAway); transform.position = Vector3.MoveTowards(transform.position, targetPosition, Time.deltaTime * speed * 1.6f); transform.LookAt(player); } else { this.destroy = true; this.enable = false; this.callback.SSActionEvent(this); } } } - MoveMonsterAction
Monster的巡逻事件
每次往前移动一段距离
当移动了3s后随机旋转45-135度,这样monster的行走路径就是3-8边形(平均4边形)public class MoveMonsterAction : SSAction { MonsterManager monsterManager; float speed; //速度 float counter; //计数器 public static MoveMonsterAction GetSSAction(float speed) { MoveMonsterAction action = ScriptableObject.CreateInstance<MoveMonsterAction>(); action.speed = speed; return action; } public override void Start() { counter = 0; monsterManager = gameObject.GetComponent<MonsterManager>(); } public override void Update() { if (monsterManager.moveable) { if (monsterManager.stop) return; counter += Time.deltaTime; //向前移动一段距离 gameObject.transform.Translate(0, 0, speed * 2.6f * Time.deltaTime); //每3s换一个方向或撞墙改变方向 if (counter > 3 || monsterManager.change) { monsterManager.change = false; gameObject.transform.Rotate(0, Random.Range(45, 135), 0); counter = 0; } } else { this.destroy = true; this.enable = false; this.callback.SSActionEvent(this); } } } - MovePlayerAction
玩家的移动动作
为玩家速度提供缓冲,不允许直接加速到满值,当速度>0.7时进行计数,1.5s内最高0.7,这样玩家就会出现先走路再跑步的动画
当玩家后退时,将玩家旋转180度且不让摄像头面向玩家,这样游戏界面就能看到玩家正面了(hhh)
攻击时不允许移动(不然对monster太赖皮了)public class MovePlayerAction : SSAction { PlayerManager playerManager; float counter; //计数器 //生产函数(工厂模式) public static MovePlayerAction GetSSAction() { MovePlayerAction action = ScriptableObject.CreateInstance<MovePlayerAction>(); return action; } public override void Start() { playerManager = gameObject.GetComponent<PlayerManager>(); counter = 0; } public override void Update() { if (playerManager.moveable) { //攻击时不允许移动 if (playerManager.IsName("hit01")) return; float speed = playerManager.speed; //玩家后退时将玩家旋转180度并让摄像头不再面向玩家 if (speed < -0.1) { speed = -speed; if (GameObject.FindWithTag("MainCamera").GetComponent<FollowManager>().lookat) { gameObject.transform.Rotate(0, 180, 0); GameObject.FindWithTag("MainCamera").GetComponent<FollowManager>().lookat = false; } } else if (speed > 0.1) { if (!GameObject.FindWithTag("MainCamera").GetComponent<FollowManager>().lookat) { gameObject.transform.Rotate(0, 180, 0); GameObject.FindWithTag("MainCamera").GetComponent<FollowManager>().lookat = true; } } //速度>0.7时增加计数器,1.5s后转为跑步速度,否则最高为0.7 if (speed >= 0.7) { counter = (counter + Time.deltaTime) > 1.5f ? 1.5f : counter + Time.deltaTime; speed = counter == 1.5f ? speed : 0.7f; } else { counter = (counter - Time.deltaTime) < 0 ? 0 : counter - Time.deltaTime; } //向前移动 gameObject.transform.Translate(0, 0, speed * 3.6f * Time.deltaTime); playerManager.speed = playerManager.speed > 0 ? playerManager.speed - Time.deltaTime : playerManager.speed + Time.deltaTime; //进行旋转 gameObject.transform.Rotate(0, playerManager.direction * 70 * Time.deltaTime, 0); playerManager.direction = 0; //设置玩家状态机速度 playerManager.SetSpeed(speed); } else { this.destroy = true; this.enable = false; this.callback.SSActionEvent(this); } } } - CCActionManager
动作管理者,主要是为传入的对象添加动作public class CCActionManager : SSActionManager, ISSActionCallback, IActionManager { FollowPlayerAction follow; MovePlayerAction movePlayer; MoveMonsterAction monsterAction; protected new void Start() { } //移动玩家 public void MovePlayer(GameObject player, float speed, float direction) { PlayerManager playerManager = player.GetComponent<PlayerManager>(); if (playerManager == null) return; playerManager.speed = speed; playerManager.direction = direction; if (!playerManager.moveable) { playerManager.moveable = true; movePlayer = MovePlayerAction.GetSSAction(); RunAction(player, movePlayer, this); } } //跟随玩家 public void FollowPlayer(GameObject follower, float distanceAway, float distanceUp, float speed) { FollowManager followManager = follower.GetComponent<FollowManager>(); if (followManager == null) return; if (!followManager.followable) { followManager.followable = true; follow = FollowPlayerAction.GetSSAction(distanceAway, distanceUp, speed); RunAction(follower, follow, this); } } //巡逻 public void MoveMonster(GameObject monster, float speed) { MonsterManager monsterManager = monster.GetComponent<MonsterManager>(); if (monsterManager == null) return; if (!monsterManager.moveable) { monsterManager.moveable = true; monsterAction = MoveMonsterAction.GetSSAction(speed); RunAction(monster, monsterAction, this); } } //回调函数 public void SSActionEvent(SSAction source, SSActionEventType events = SSActionEventType.Competed, int intParam = 0, string strParam = null, Object objectParam = null) { } }
- SSAction
-
主控制
- ISceneController
场景控制器接口,与以前功能一致public interface ISceneController { void LoadResources(); } - SSDirector
导演类,与之前功能一致public class SSDirector : System.Object { private static SSDirector _instance; public ISceneController CurrentScenceController { get; set; } public static SSDirector GetInstance() { if (_instance == null) { _instance = new SSDirector(); } return _instance; } } - Singlton
单实例类,与之前功能一致public class Singleton<T> : MonoBehaviour where T : MonoBehaviour { protected static T instance; public static T Instance { get { if (instance == null) { instance = (T)FindObjectOfType(typeof(T)); if (instance == null) { Debug.LogError("An instance of " + typeof(T) + " is needed in the scene, but there is none"); } } return instance; } } } - IUserAction
用户事件处理接口,与之前功能一致public interface IUserAction { void MovePlayer(float speed, float direction); void Jump(); void Hit(); void SetArea(float x, float y); void Restart(); } - FirstController
主控制器,负责资源初始化与协调各模块的工作
与其他5个模块通信,订阅其他模块发布的事件并进行处理
接收玩家交互后产生的信息并进行相应处理public class FirstController : MonoBehaviour, ISceneController, IUserAction { GameObject map; //地图管理 GameObject player; //玩家管理 UserGUI userGUI; //用户交互 IActionManager actionManager; //动作管理 AreaController areaController; //怪兽管理 void Start() { SSDirector.GetInstance().CurrentScenceController = this; gameObject.AddComponent<MonsterFactory>(); gameObject.AddComponent<AreaController>(); areaController = Singleton<AreaController>.Instance; gameObject.AddComponent<CCActionManager>(); gameObject.AddComponent<UserGUI>(); userGUI = Singleton<UserGUI>.Instance; actionManager = Singleton<CCActionManager>.Instance; LoadResources(); GameObject.FindWithTag("MainCamera").AddComponent<FollowManager>(); actionManager.FollowPlayer(GameObject.FindWithTag("MainCamera"), 3.5f, 5f, 6); } //订阅各事件 private void OnEnable() { AreaController.followAction += FollowAction; AreaController.monsterMoveAction += MonsterMoveAction; AreaController.victory += Victory; PlayerManager.dealDamage += DealPlayerDamage; MonsterManager.dealDamage += DealMonsterDamage; DetectPlace.setArea += SetArea; } //取消订阅 private void OnDisable() { AreaController.followAction -= FollowAction; AreaController.monsterMoveAction -= MonsterMoveAction; AreaController.victory -= Victory; PlayerManager.dealDamage -= DealPlayerDamage; MonsterManager.dealDamage -= DealMonsterDamage; DetectPlace.setArea -= SetArea; } //加载资源 public void LoadResources() { if (map == null) map = GameObject.Instantiate<GameObject>(Resources.Load<GameObject>("Prefabs/Map"), Vector3.zero, Quaternion.identity); if (player == null) { player = GameObject.Instantiate<GameObject>(Resources.Load<GameObject>("Prefabs/SapphiArtchan"), Vector3.zero, Quaternion.identity); player.AddComponent<PlayerManager>(); } player.GetComponent<PlayerManager>().health = 10; userGUI.SetPlayerHealth(10); userGUI.SetPoints(0); player.transform.position = new Vector3(6, -1.5f, 5); actionManager.MovePlayer(player, 0, 0); } //处理胜利事件 public void Victory() { if (userGUI.gameOver|| userGUI.victory) return; userGUI.victory = true; areaController.FreeAll(); player.GetComponent<PlayerManager>().moveable = false; player.GetComponent<PlayerManager>().Win(); } //处理玩家受伤事件 public void DealPlayerDamage(GameObject sender) { userGUI.SetPlayerHealth(sender.GetComponent<PlayerManager>().health); if (sender.GetComponent<PlayerManager>().health == 0) { areaController.FreeAll(); sender.GetComponent<PlayerManager>().moveable = false; userGUI.gameOver = true; userGUI.victory = false; } } //处理怪兽受伤事件 public void DealMonsterDamage(GameObject sender) { userGUI.SetMonsterHealth(sender.GetComponent<MonsterManager>().health); userGUI.AddPoints(sender.GetComponent<MonsterManager>().health == 0 ? 2 : 1); } //玩家移动 public void MovePlayer(float speed, float direction) { if (player.GetComponent<PlayerManager>().moveable) actionManager.MovePlayer(player, speed, direction); } //玩家跳跃 public void Jump() { player.GetComponent<PlayerManager>().Jump(); } //玩家攻击 public void Hit() { player.GetComponent<PlayerManager>().Hit(); } //处理怪兽追击事件 public void FollowAction(GameObject follower, float distanceAway, float distanceUp, float speed) { actionManager.FollowPlayer(follower, distanceAway, distanceUp, speed); } //处理怪兽巡逻事件 public void MonsterMoveAction(GameObject monster, float speed) { actionManager.MoveMonster(monster, speed); } //游戏重开 public void Restart() { LoadResources(); player.GetComponent<PlayerManager>().Revive(); areaController.GameStart(); userGUI.gameOver = false; userGUI.victory = false; } //设置玩家区域 public void SetArea(float x, float y) { int playerArea; x += 4.5f; y += 4.5f; if ((int)x == 9 && (int)y == 9) playerArea = -1; else if ((int)x == 9 && (int)y == 0) playerArea = 0; else if ((int)x == 0 && (int)y == 0) playerArea = 1; else if ((int)x == 9 && (int)y == -9) playerArea = 2; else if (((int)x == 0 || (int)x == -9) && (int)y == -9) playerArea = 3; else playerArea = 4; areaController.SetArea(playerArea); } void Update() { } }小结
这是一个附带简单即时战斗系统的巡逻兵游戏。产生做这个游戏的想法的原因是看了师兄写的躲避怪兽游戏,预制很精美,所以我就想能不能用精美的预制来实现一个可以战斗的游戏,毕竟只是躲避太无聊了,所以就做了。
做这个游戏花了非常长的时间,中途有一些想法也不得不因为能力不足而舍弃,例如本来我希望将摄像头移动到玩家正身后,这样能更好的欣赏战斗画面,但是处理不了摄像头穿墙的问题(试过设置刚体,结果抖动太厉害了)。
还有不少改进升级空间,继续努力。
- ISceneController

